网站首页

通知公告

网站首页 >> 通知公告 >> 正文

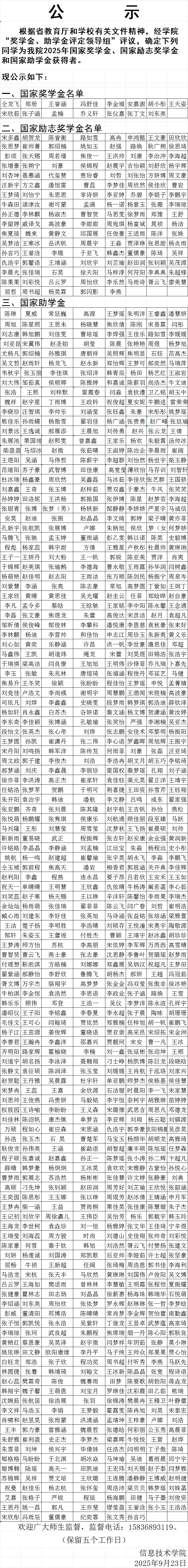
公示

发布日期:2025-09-23  浏览次数:

根据省教育厅和学校相关规定,经学院“奖学金、助学金评定领导组”评议,确定下列同学为beat365官网2025年国家奖学金、国家励志奖学金和国家助学金获得者。特此公示:


    上一条:beat365官网学子在2025年全国大学生数字媒体科技作品及创意竞赛中喜获佳绩
    下一条:beat365在线唯一官网、软件学院2025年家庭经济困难学生认定公示名单

Copyright © 2015-2025,beat·365(中国)在线唯一官方网站 All Rights Reserved